Am 27.03.2025 titelte die BILD-Zeitung „**Neue Koalition will Lügen verbieten – „Die bewusste Verbreitung falscher Tatsachenbehauptungen ist durch die Meinungsfreiheit nicht gedeckt“**“. Ist das eine gute Idee? Gibt es Gefahren? Und wie verhält sich ein Wahrheitsministerium mit der Meinungsfreiheit in einer Demokratie? Diese Fragen beantworten wir hier!
Mit Docker-Compose und Dockerfile können wir einfach ein eigenes vorkonfiguriertes Ubuntu Docker-Image erstellen lassen und müssen die Konfiguration wie die Installation von Nano und SSH nicht mehr selbst durchführen. Sobald das Image das erste Mal erstellt ist, können vorkonfigurierte Docker Container in Sekundenschnelle aufgesetzt werden. Probieren Sie es selbst aus!
In diesem Beitrag erfahren Sie, wie Sie manuell einen Ubuntu Docker-Container aufsetzen und SSH-Zugriff konfigurieren. Wir beginnen mit dem Herunterladen des Ubuntu-Docker-Images und Starten des Containers. Anschließend zeigen wir, wie Sie den SSH-Dienst installieren und konfigurieren, um sicher auf den Container zugreifen zu können. Diese Anleitung ist ideal für alle, die praktische Erfahrung mit Docker sammeln und ihre Containerumgebung effizient verwalten möchten.
Erfahren Sie in diesem Beitrag, wie Sie Docker auf Windows installieren können. Wir zeigen zwei Methoden: die Installation über WSL und die Verwendung von Docker Desktop. Beide Ansätze bieten effiziente Wege, Docker auf Windows zu nutzen und machen die Einrichtung einfach und schnell. Versuchen Sie es doch auch mal!
In dieser Anleitung zeigen wir Ihnen Schritt für Schritt, wie Sie Docker auf einem Linux-Betriebssystem installieren. Wir nehmen hier die Installation auf Ubuntu vor, erläutern das Einrichten des Docker-Repositories und führen die erforderlichen Befehle aus. Am Ende testen wir die Docker-Installation mit dem hello-world Docker Container. Machen Sie mit und gehen Sie Ihre ersten Schritte mit Docker!
Willkommen zu unserer spannenden Blogreihe über Docker! Wir tauchen in die Welt der Container ein und zeigen, wie Docker die Art und Weise revolutioniert, wie Dienste bereitgestellt werden. Wir zeigen, was Docker ist, wie man es installiert, nutzt und welche Vorteile es bietet. Begleiten Sie uns und revolutionierten Sie Ihre Entwicklungsprozesse mit Docker!
Wie hoch ist die monatliche Zinslast bei Baufinanzierung? Mit ein bisschen Kopf-Arbeit und Mathematik ist das schnell herauszufinden. Hier wird das Zusammenspiel der Größen Kreditsumme, nominaler Zinssatz und monatliche Zinslast analysiert. Viel Spaß!
Erraten Sie den Titel dieses Bildes?
Erfahren Sie mehr darüber, wie kreative Bilder in Sekunden generiert werden können, nämlich mit OpenAI’s Dall-E-2: Ein Gedanke und etwas Versuchen ein ergeben kreative Bilder und für den Leser hier etwas Gedankenfutter.
Ein an die Wand zu montierender Flaschenöffner ohne Auffangvorrichtung für die Kronkorken, na da muss der Produkt Designer aber bereits mehrmals den Öffner ausprobiert haben… Aber mit ein bisschen Kopf-Abeit, DIY und 3D-Druck müss der Kronkorken nicht mehr auf den Boden fallen. Seht selbst!
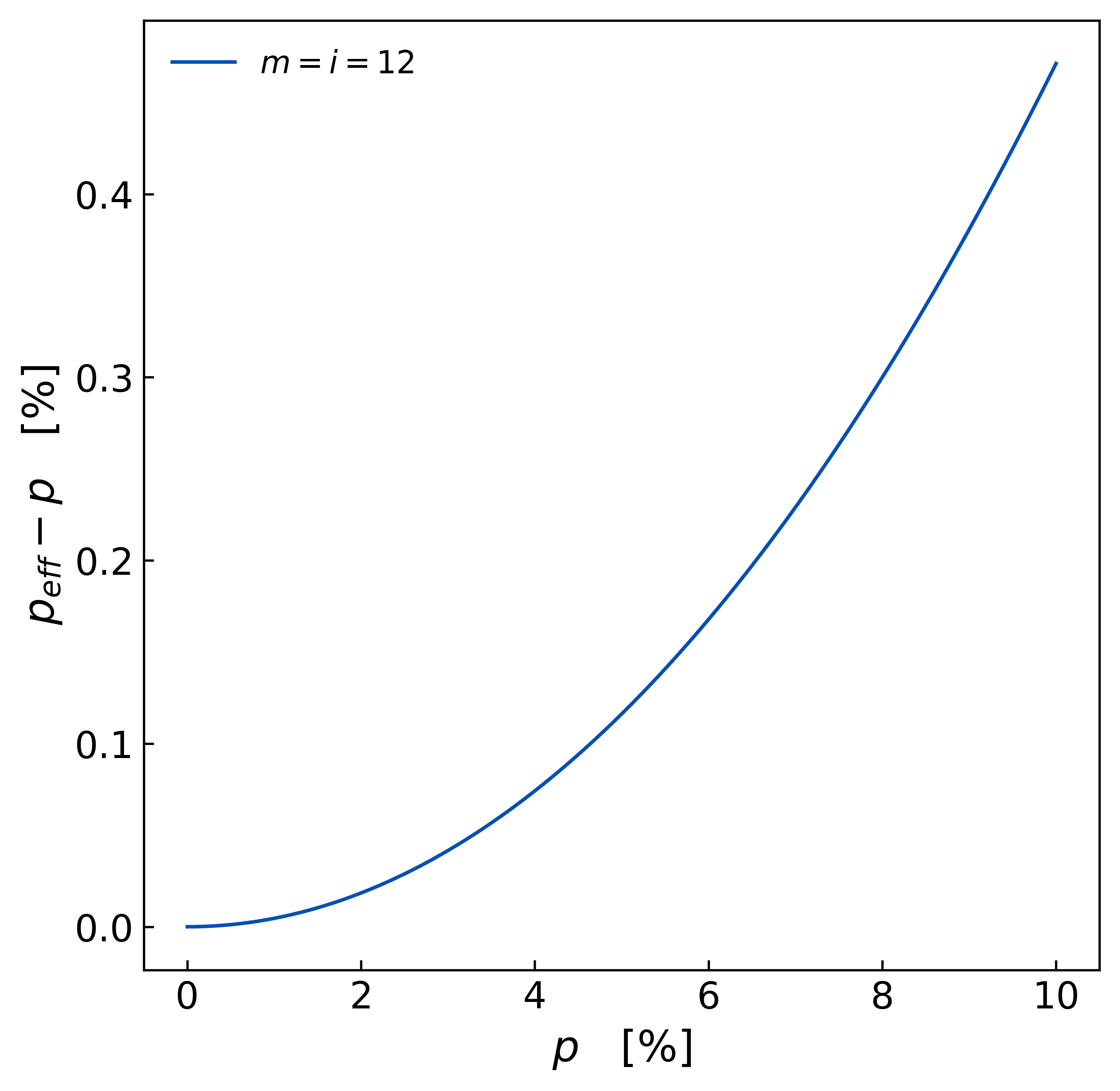
Wo ist der Unterschied zwischen nominalen Jahreszinssatz (p.a.) und dem effektiven Jahreszinssatz? Und wie kann man sich den Zusammenhang selbst herleiten? Mit ein bisschen Kopf-Arbeit kommen wir dem effektiven Jahreszinssatz auf die Spur!
